首页
新闻中心
政府信息公开
政务服务
解读回应
全景镇巴
中央人民政府
陕西省人民政府
汉中市人民政府
长者浏览
无障碍
网站支持IPv6
登录
退出
注册
繁体
首页
新闻中心
政府信息公开
政务服务
解读回应
全景镇巴
当前位置:
首页
/
政府信息公开
/
法定主动公开内容
/
双随机、一公开双公示
/
抽查事项清单
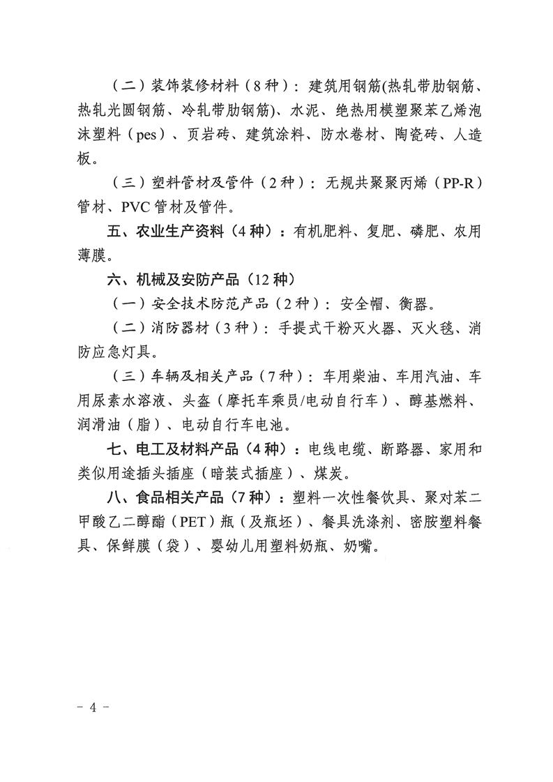
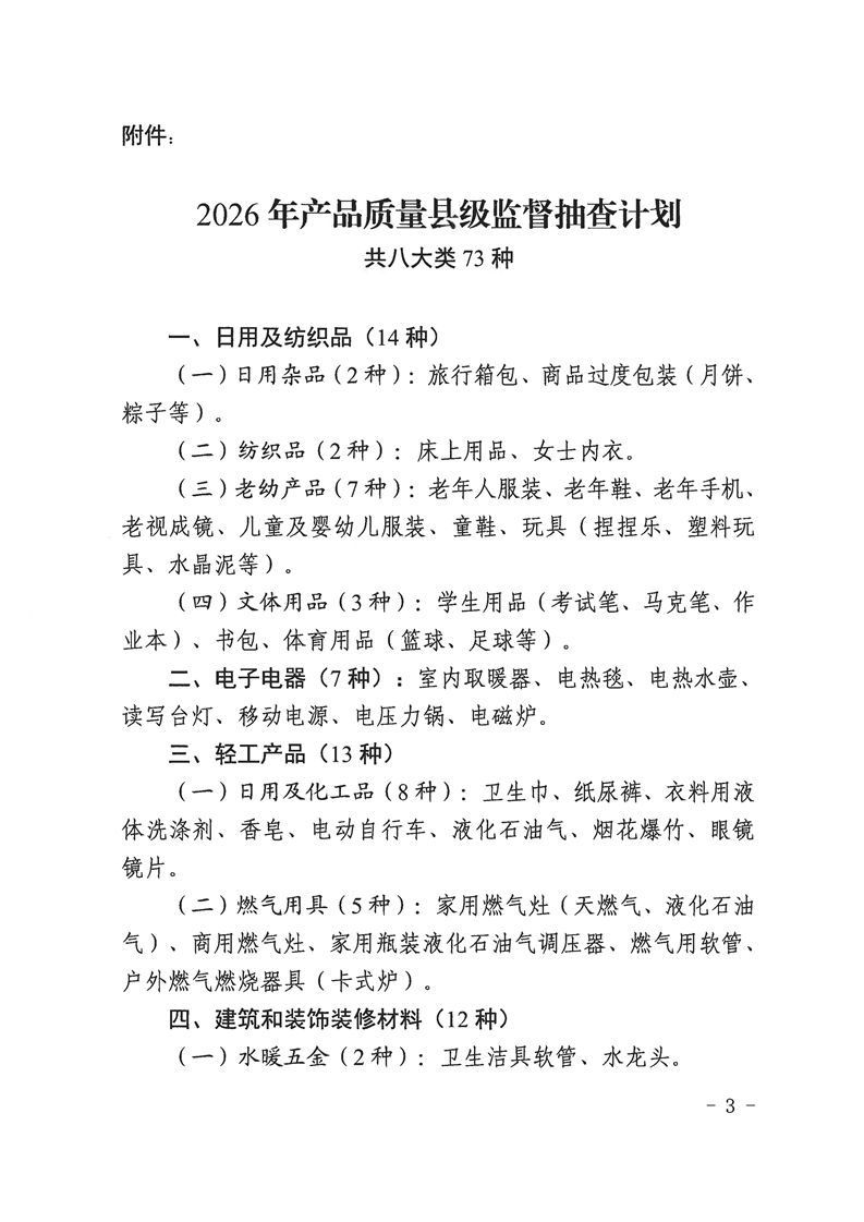
镇巴县市场监督管理局关于2026年产品质量县级监督抽查计划的通告
索引号:
发布日期:
2026年03月27日 10:31
来源:
发文机构:
内容概述:
访问量:
【字体:
大
中
小
】
打印
扫一扫在手机打开当前页