首页
新闻中心
政府信息公开
政务服务
解读回应
全景镇巴
中央人民政府
陕西省人民政府
汉中市人民政府
长者浏览
无障碍
网站支持IPv6
登录
退出
注册
繁体
首页
新闻中心
政府信息公开
政务服务
解读回应
全景镇巴
当前位置:
首页
/
解读回应
/
数据统计
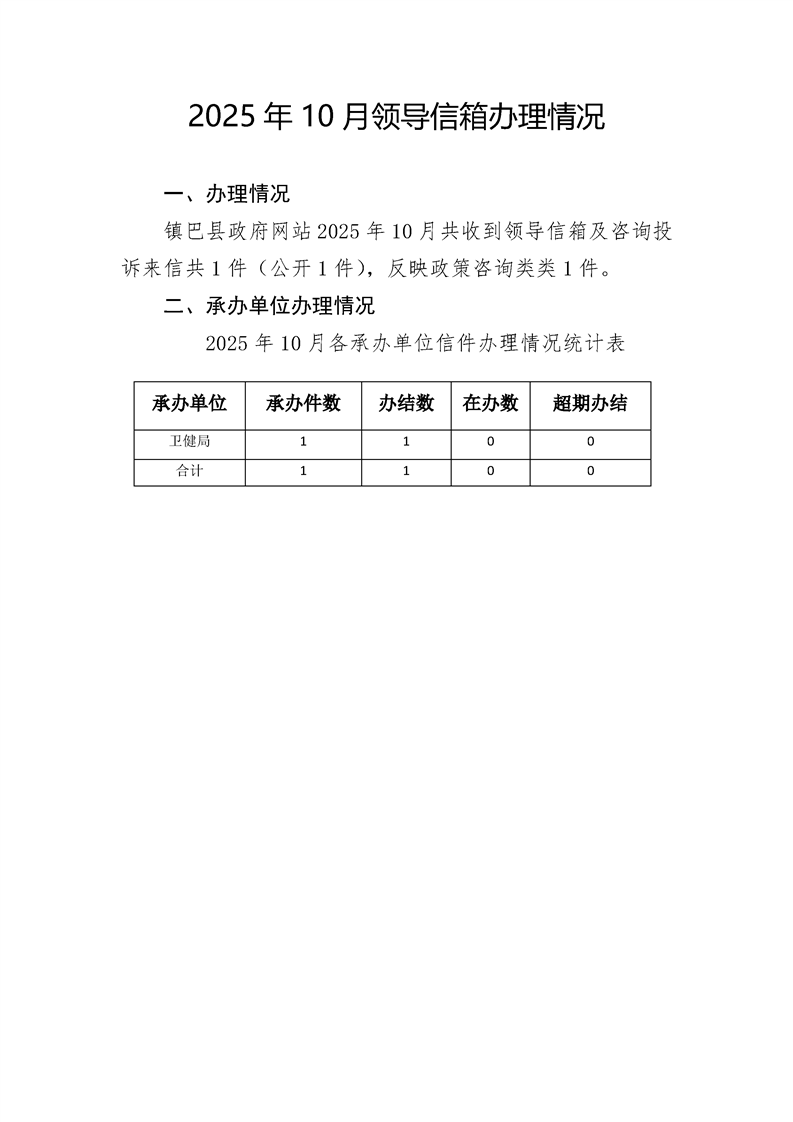
2025年10月领导信箱办理情况
发布时间: 2025-11-03 10:17
县政府网站
作者:
访问量:
字体:【
大
中
小
】
打印
发布时间:2025-11-03 10:17
县政府网站
作者:
扫一扫在手机打开当前页