首页
新闻中心
政府信息公开
政务服务
解读回应
全景镇巴
中央人民政府
陕西省人民政府
汉中市人民政府
长者浏览
无障碍
网站支持IPv6
登录
退出
注册
繁体
首页
新闻中心
政府信息公开
政务服务
解读回应
全景镇巴
当前位置:
首页
/
政府信息公开
/
法定主动公开内容
/
重点领域信息公开
/
社会公益事业
/
环境保护
/
集中式生活饮用水质量预报
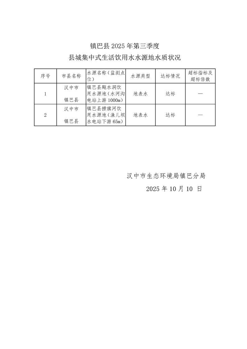
镇巴县二〇二五年第三季度县城集中式生活饮用水水源地水质监测简报
索引号:
zbxzf00000/2026-000025
发布日期:
2025年10月10日 17:27
来源:
发文机构:
县政府网站
内容概述:
访问量:
【字体:
大
中
小
】
打印
扫一扫在手机打开当前页