首页
新闻中心
政府信息公开
政务服务
解读回应
全景镇巴
中央人民政府
陕西省人民政府
汉中市人民政府
长者浏览
无障碍
网站支持IPv6
登录
退出
注册
繁体
首页
新闻中心
政府信息公开
政务服务
解读回应
全景镇巴
当前位置:
首页
/
新闻中心
/
公示公告
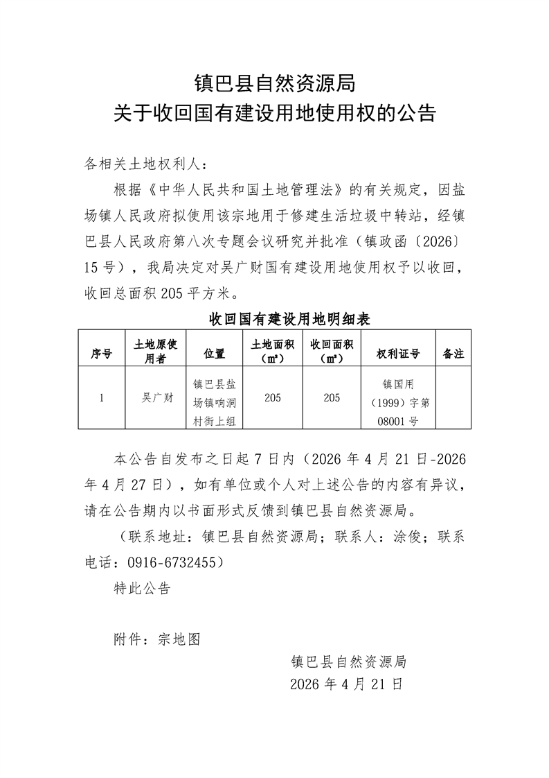
镇巴县自然资源局关于收回国有建设用地使用权的公告
发布时间: 2026-04-21 17:35
自然资源局
作者:
访问量:
字体:【
大
中
小
】
打印
发布时间:2026-04-21 17:35
自然资源局
作者:
1.
宗地图.pdf
扫一扫在手机打开当前页